A SURVEY ON FAULT - TOLERANT AND DETECTING STRATEGIES FOR BOTH OCF AND SCF SIMULTANEOUSLY FOR DC - DC CONVERTERS
The DC-DC converters are the circuits that convert the DC voltage level to another voltage level. DC-DC converters are using in a vast range of systems from micro-scale integrated circuits to huge space shuttles. Some of these applications are very crucial because a small failure is enough to make a non-returnable complication. For the example, medical equipment’s, vehicle air bag systems, military equipment’s. Therefore, the reliability is a most critical aspect in a dc-dc converter. The reliability is depended on the endurance or tolerance against electrical and physical stress and identification of the faults before a disaster. Also, some single failure can cause to a multiple failure, therefore fault diagnosis and fault tolerant methos have to incorporate to dc-dc converters to get reliable outputs without unexpected results.
From the survey, I could identify the most vulnerable elements in DC-DC circuits. Then I saw the semiconductor device faults are get significant amount during operations. These semiconductor faults would divide into 2 types of Open circuit faults (OCF) and short circuit faults (SCF). Most of currently uses fault identification, isolation, and tolerant techniques only suitable for detecting single OCF or SCF. But some few methods can detect OC or SC multiple faults simultaneously. This is very useful because most of time device operate under the multiple faults when have a faulty component. But it difficult to find the suitable multiple faults detecting method since scarcity of such studies. Therefor I try to analysis the methods and performance mostly using multiple fault identification and tolerance methods. Thus, any one will can get advantage from this studying by select mostly suitable multiple faults detecting method and tolerance method for their designs to ensure operating continuously even under faulty simulations their designs.
Generally, power converters suffer from failure mechanism, such as wire bound fatigue, wire bound lift up, solder fatigue and loose gate control voltage which mainly occur in power switches. Therefore DC-DC converters are also suffering from these failures. As we can see, the most of failure occurring due to failures in capacitors, PCB, Semiconductor and Solder junctions. Therefore, we can identify the Capacitors and semiconductor devices (in dc-dc converters IGBT or MOSFET ’s or their drivers) are the most vulnerable components. PCB and Solder joints are the unexpectable causes for the failure. Since the dc-dc converters continuously are exposes to the surplus stress factors such as thermal, vibrations and other electrical and physical stress, A good fault diagnosis and tolerance mechanism must have ability to analysis these stress factors and the feasible faulty components or root cause before the standstill. Also, if stress factors or components vulnerabilities are causes to create multiple faults, this mechanism have to identify and detect the faults early and when fault-tolerant strategies must allow uninterrupted operations while faulty conditions. The below figure represents the failure root causes in DC-DC Converters from the literature survey that I done,

And the below figure shows the feasible faults can be generated due to these failure root causes,

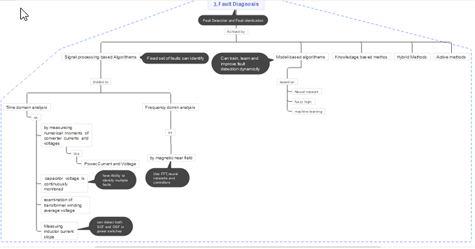
These are the fault diagnosis methods and fault-tolerant methods that uses in general. Most fault diagnosis and tolerance strategies are only suitable for detecting a single OCF or SCF. Further analysis must be done on simultaneous multiple faults.


After done a survey I selected mostly used four fault detecting method and two fault tolerance methos for do the analysis.
Multiple fault detecting and Isolation methods:
Fault tolerance methods:
Research Questions:
I suppose to design two DC DC buck and Boost converters as Designs as testable. Also I suppose to check and analysis the results with the timing, cost, robustness, complexity, advantages and disadvantages by incorporate each fault detection and tolerance method that I described below.

Observer-based diagnostic is one of the most powerful techniques for fault diagnosis in complex dynamical systems. Observers provide indirect estimate of the system’s output which upon comparison with the measured output, can provide an output estimation error. This error can be used as a residual for fault detection. There are advantages in applying observer-based fault detection methodologies, first, the design procedure is simple and straightforward. The second advantage is associated with the computational burden which is always an engineering concern.

A fast FPGA-based FD based on simultaneous “time and voltage criteria”. The proposed approach is based on the monitoring of the inductor current. Fault is detected using a hybrid structure via coordinated operation of two FD subsystems. No additional sensors are used, as the inductor current has to be normally measured for control purposes. By avoiding additional sensors, cost is not increased and overall system reliability is maintained. This concerns both open-circuit and short-circuit faults (SCF),

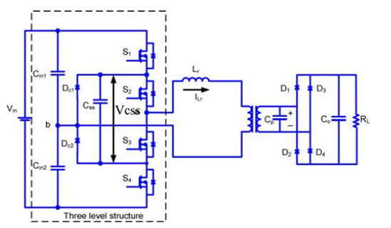
The flying capacitor is initially introduced by Fransisco for the phase shift operation, The flying capacitor can help to de- couple the switching transition of the outer two switches (S1 and S4) and the inner two switches (S2 and S3). When one of the outer switches turns OFF, its parallel capacitor is charged, and meanwhile the parallel capacitor of the other outer switch is discharged through the flying capacitor so that zero voltage switching (ZVS) can be achieved. The two capacitors in parallel with the inner two switches do not participate in this switching transition and vice versa. Furthermore, with phase shift pulse width modulation (PWM) control, the flying capacitor is essen- tially connected in parallel to the input capacitors during the freewheeling stage of the converter alternatively. Therefore, the flying capacitor can alleviate the voltage imbalance of the input capacitors with phase shift PWM operation [16]. In addition, the flying capacitor also works as a snubber capacitor for the two inner switches. Under normal operating conditions, Vcss should have a nominal voltage equal to Vin/2. An abnormal Vcss may indicate an abnormal circuit condition or fault, which can be used as the basis for fault detections.

The method is based on the monitored inductor current, and the dc-dc converter input and output voltages. Its main advantages are fast fault detection, fault identification, and robustness to dc-dc converter asymmetry.
